File list
This special page shows all uploaded files.
| Date | Name | Thumbnail | Size | Description | Versions |
|---|---|---|---|---|---|
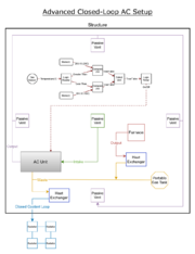
| 13:36, 19 January 2026 | Advanced ac unit configuation.png (file) | 96 KB | A diagram showing how to setup an advanced ac configuration. | 1 | |
| 18:45, 18 June 2025 | Wall Light (Battery).jpg (file) | 22 KB | User created page with UploadWizard | 1 | |
| 23:02, 5 November 2023 | Kit(Liquid Drain).png (file) | ![]() |
30 KB | User created page with UploadWizard | 1 |
| 16:54, 19 June 2023 | H2 Combustor.jpg (file) | 100 KB | User created page with UploadWizard | 1 |

